征集信息
2026年第1季度,通过对网上公开的“公共数据授权运营场景及主体征集信息”进行不完全统计可知,公共数据授权运营场景及主体征集信息共计30余条,覆盖9个省份,涵盖省、市、县三级行政区,其中市级占比60%以上。
从征集区域来看:主要集中在浙江省,占比近40%【省本级;金华市(市本级,东阳市);杭州市(市本级,淳安县);温州市(市本级,永嘉县);嘉兴市;丽水市;台州市;绍兴市(嵊州市)】;安徽省占比超10%【合肥市、安庆市、阜阳市】;湖北省占比超10%【黄石市、十堰市、宜昌市、咸宁市(通城县)】;河北省【邢台市、保定市(本市级,定州市)】;山西省【省本级,晋城市】;湖南省【省本级、长沙市】;云南省【玉溪市】;山东省【临沂市】;贵州省【铜仁市】。
从征集单位来看,80%以上为当地数据主管部门,小部分为政府授权的数据公司,如温州市数据安全服务有限公司、安庆市大数据资产运营有限公司、临沂数据集团有限公司、保定数投集团、合肥市大数据资产运营有限公司等。
从征集内容来看,核心都是针对公共数据资源授权运营机构、合伙人、场景及需求等进行征集。
从征集领域来看,大多聚焦与民生紧密相关、行业发展潜力显著和产业战略意义重大的多个领域,也有部分地区针对专项领域公共数据进行授权运营,如浙江针对文化旅游、教育科技人才一体发展、政务金融领域、应急管理、医疗健康等领域;湖南针对“三医”领域等。
征集信息1
【征集中】山西省数据局关于公开征集公共数据资源授权运营场景有关数据需求的通知
征集时间
自本公告发布之日起至2026年12月31日常态化征集。
征集内容
包括但不限于工业能源、现代农业、金融服务、交通运输、文化旅游、民生服务、气象服务、医疗健康、应急管理、城市治理、绿色低碳等领域的应用场景中相对应的公共数据资源需求,市场上尚未流通或已流通但难以满足实际需要的公共数据资源需求均可纳入征集范围。
联系方式
梁曼玉,0351-3918427,17891231921
郑丽娟,0351-3918426,15135968618
>>
信息链接
征集信息2
【已结束】浙江省数据局关于征集浙江省文化旅游领域公共数据资源授权运营场景的通告
征集时间
自本通告发布之日起至2026年4月1日24时(5个工作日)
征集领域
优先征集旅游景区综合服务等场景
联系方式
电话:0571-81051745
>>
信息链接
https://www.zj.gov.cn/col/col1229811465/art/2026/art_6e10a06f74f14639bbe9fde847c974d2.html
征集信息3
【已结束】湖南省卫生健康委、湖南省医保局、湖南省药品监管局联合公开遴选省本级“三医”领域公共数据资源授权运营机构的公告
征集时间
截至2026年3月26日18:00
授权运营范围
湖南省卫生健康委、湖南省医保局、湖南省药品监管局依法持有的公共数据资源,在落实数据保密安全管理和分类分级保护制度要求,不危害国家安全、公共利益,不侵犯商业秘密和个人隐私、个人信息权益的前提下,可纳入授权运营范围。
联系方式
陈鲲,0731-89990646
>>
信息链接
https://wjw.hunan.gov.cn/wjw/xxgk/tzgg/202603/t20260319_33937854.html
征集信息4
【已结束】山西省数据局关于省级公共数据资源授权运营一级运营主体公开征集公告
征集时间
自本公告发布之日起至2026年3月11日24:00
授权运营范围
山西省省级公共数据资源授权运营一级授权运营范围覆盖省级所有可授权运营的公共数据资源,数据资源范围可动态更新。
联系方式
梁曼玉,电话:0351-3918427 17891231921
>>
信息链接
征集信息5
【已结束】浙江省数据局关于征集浙江省公共数据授权运营教育科技人才一体发展相关场景的通告
征集时间
自本通告发布之日起至2026年2月25日24时(5个工作日)
申报领域
深化教育、科技、人才一体化改革,聚焦产教融合创新过程中企业需求凝练难、高校成果转化难、就业供需匹配难等突出问题,促进创新要素高效集聚与精准配置,培育发展新质生产力,更好服务企业创新发展。
联系方式
电话:0571-81051745
>>
信息链接
https://www.zj.gov.cn/col/col1229811465/art/2026/art_35b4da505e2b42439f94930c1bc4f85c.html
征集信息6
【征集中】铜仁市大数据发展管理局关于公开遴选铜仁市公共数据资源综合授权运营机构的公告
征集时间
截至2026年4月10日下午17:00前
授权运营期限
3年
联系方式
电话:0856-5229796
邮箱trsdsjj@163.com
>>
信息链接
征集信息7
【征集中】黄石市数据局关于公开遴选黄石市公共数据资源授权运营机构的公告
征集时间
截至2026年4月15日17:00前
授权运营模式及期限
整体授权模式
授权运营期限
3年
授权范围
根据公共数据资源分类分级标准和应用场景建设需要,纳入授权运营目录的全市各级、各类公共数据资源,按照“一场景一审核”原则,在金融服务、住房建设、商贸流通、教育教学、交通运输、医疗健康等领域开展首批授权运营试点,根据公共数据资源开发利用需求逐步拓展授权运营场景。
联系方式
电话:0714-6368025、6368010
>>
信息链接
https://www.huangshi.gov.cn/xwdt/2020_gggs/202603/t20260331_1317889.html
征集信息8
【征集中】邢台市数据局关于征集邢台市2026年公共数据资源授权运营应用场景及经营主体的公告
征集时间
自本公告发布之日起至2026年4月20日
征集范围
包括但不限于工业制造、现代农业、商贸流通、交通运输、金融服务、科技创新、文化旅游、医疗健康、应急管理、气象服务、城市治理、绿色低碳等领域的公共数据应用场景及经营主体。
联系方式
联系人:郝培达,0319-3288710
邮箱:xtssjjsjk@163.com
>>
信息链接
征集信息9
【征集中】临沂数据集团有限公司关于征集临沂市公共数据运营数据服务商(第一批次)的公告
征集时间
截至2026年4月3日
申报条件
具备数据经纪、数据产品开发、数据要素挖掘、数据标注、数据治理等能力,有明确的数据应用场景拓展计划的公共数据运营数据服务商。
联系电话
15210092462、18053910320
>>
信息链接
征集信息10
【征集中】保定数投集团关于征集第一批公共数据资源授权运营应用场景的公告
操作时间
自本公告发布之日起至2026年4月15日
征集范围
征集范围包括政务服务、智慧城市、普惠金融、民生保障、产业发展等重点领域的公共数据授权运营应用场景。
联系方式
张佳雪,18330246542
邮箱:zhangjiaxue@bdshutou.com
>>
信息链接
征集信息11
【征集中】玉溪市数据局关于发布公共数据授权运营第二批主体征集的公告
征集领域
优先面向全市广泛征集工业制造、现代农业、商贸流通、交通运输、金融服务、科技创新、文化旅游、医疗健康、应急管理、气象服务、城市治理、绿色低碳等行业领域
征集对象
授权运营应用场景:面向全市各级政府部门、在玉注册的企事业单位、科研院所、高校、社会组织等开展公共数据授权运营应用场景征集,场景数量不限。
授权运营主体:面向各有关单位,有关企业开展公共数据授权运营主体征集,鼓励各主体结合自身业务实际积极申报。(授权运营主体分为实施主体及运营主体,其中,实施主体是负责组织开展授权运营活动的单位,运营主体是对授权范围内的公共数据资源进行开发运营的法人组织。)
征集时间
2026年4月10日(星期五)16:00前
联系方式
电话:闫老师,18235183399,
邮箱:yan_keshan@163.com
>>
信息链接
征集信息12
【征集中】杭州市数据资源管理局关于征集第五批领域公共数据授权运营机构的通告
授权方式
用于公共治理、公益事业的公共数据有条件无偿使用,用于产业发展、行业发展的公共数据有条件有偿使用(公共数据主管部门会同价格主管部门统筹制定公共数据定价管理制度,制度出台后按定价机制实施)。
授权范围
应急管理领域非禁止开放的公共数据
联系方式
0571-85250414,85250419
>>
信息链接
征集信息13
【征集中】晋城市数据局关于公开征集公共数据资源授权运营场景及数据需求的公告
征集时间
自本公告发布之日起至2026年12月31日,实行常态化征集,分批次审核推进。
征集范围
包括但不限于工业能源、现代农业、金融服务、交通运输、科技创新、文化旅游、民生服务、气象服务、医疗健康、应急管理、城市治理、绿色低碳等领域的应用场景及对应的公共数据资源需求。
联系方式
王文华,0356-2218917
邮箱:jcsyyjsjzl@163.com
>>
信息链接
https://www.jcgov.gov.cn/dtxx/gsgg/202603/t20260313_2329675.shtml
征集信息14
【征集中】金华市数据局关于征集金华市现代农业、商贸流通等十四个领域公共数据资源授权运营场景的通告
征集时间
自本通告发布之日起至2026年12月31日(2026年度有效),征集期间实施机构(金华市数据局,下同)每月2次汇总、审核。
征集领域
工业制造、现代农业、商贸流通、交通运输、金融服务、科技创新、文化旅游、医疗健康、医疗保障、应急管理、气象服务、城市治理、绿色低碳、智慧教育等十四个领域场景。
联系方式
电话:0579-82469392
邮箱:chenwf@jinhua.gov.cn
>>
信息链接
http://www.jinhua.gov.cn/col/col1229441156/art/2026/art_f220acbf034f40e19e68d559f0bef051.html
征集信息15
【征集中】温州市数据安全服务有限公司关于征集温州市公共数据资源授权运营场景合作的通告
征集领域
聚焦医疗健康、金融服务、交通运输等行业领域
联系方式
联系人:周女士,联系电话:17705776401
>>
信息链接
征集信息16
【已结束】合肥市大数据资产运营有限公司关于公共数据资源授权运营合伙人全球招募公告
招募类型
本次招募三类运营合伙人,分别为行业合伙人、场景合伙人、县域合伙人。行业合伙人要求申报单位综合实力强、管理制度完善,申报成功后可参与本行业内多场景开发运营;场景合伙人要求申报单位有明确场景需求,重点关注“小切口、高价值”场景,申报成功后可跨行业参与多场景开发运营;县域合伙人要求申报单位为合肥都市圈内区县级(含开发区)国有数据公司,申报成功后县域合伙人统筹协同本区域内场景开发运营。
招募方向
面向商贸流通、交通运输、金融服务、文化旅游、医疗健康、城市治理、低空经济、人工智能、跨境服务等9个领域
招募时间
2026年3月31日17:00前
合作期限
1年
联系方式
联系人:何经理,电话:0551-65909034
>>
信息链接
https://www.bigdatahefei.com/index.php/index/show/index?id=2607
征集信息17
【已结束】嘉兴市数据局关于征集嘉兴市第三批公共数据资源授权 运营主体和场景的公告
征集时间
自本公告发布之日起至2026年3月13日18时止
申报领域
城市治理领域
联系方式
赖先生,电话:0573-83680213
>>
信息链接
https://www.jiaxing.gov.cn/col/col1556088/art/2026/art_411972f05c9c4aeda41c9cf27170f462.html
征集信息18
【已结束】玉溪市数据局关于征集公共数据授权运营应用场景及运营主体的公告
授权运营应用场景
面向全市各级政府部门、在玉注册的企事业单位、科研院所、高校、社会组织等开展公共数据授权运营应用场景征集,场景数量不限。
授权运营主体
面向社会各界开展公共数据授权运营主体征集,鼓励各主体结合自身业务实际积极申报。(运营机构是指按规范程序获得授权,对授权范围内的公共数据资源进行开发运营的法人组织,即完成征集并获得授权的主体)
征集领域
优先面向全市广泛征集工业制造、现代农业、商贸流通、交通运输、金融服务、科技创新、文化旅游、医疗健康、应急管理、气象服务、城市治理、绿色低碳等行业领域
征集时间
2026年2月28日(星期六)16:00
联系方式
闫老师,18235183399
邮箱地址:yan_keshan@163.com
>>
信息链接
征集信息19
【已结束】长沙市大数据中心关于公开遴选长沙市公共数据资源授权运营机构的公告
征集时间
2026年3月3日17:00前
授权运营模式
整体授权模式
授权运营期限
5年
授权运营范围
长沙市人民政府依法持有的公共数据资源,在落实数据分类分级保护制度要求,不危害国家安全、公共利益,不侵犯商业秘密和个人隐私、个人信息权益等合法权益的前提下,均纳入授权运营范围。
授权运营内容
运营机构负责在授权范围内对公共数据资源进行基础治理和加工,面向经营主体提供初级数据产品和服务,建立规范的运营管理制度,选择并管理经营主体,组织做好数据产品和服务登记,接受管理机构、实施机构的监管、评价和社会监督。提供公共数据资源目录编制支持、应用场景探索等服务,推动市场生态健康发展。
联系方式
联系人:何女士,0731-88666782
>>
信息链接
http://sjzyj.changsha.gov.cn/zfxxgk/fdzdgknr/qtfdxx/tzgg/202602/t20260213_12315610.html
征集信息20
【已结束】台州市数据局关于征集台州市公共数据资源分领域授权(工业制造领域)运营机构的通告
征集运营机构领域
主要围绕工业制造领域
拟授权期限
授权期限3年
征集时间
自本通告发布之日起至2026年3月6日24时止
联系方式
电话:0576-88518661
>>
信息链接
https://www.zjtz.gov.cn/col/col1229859090/art/2026/art_ec6b1cb15c0a4bf59813c6e77fb019e2.html
征集信息21
【已结束】丽水市数据局关于征集丽水市公共数据资源授权运营主体及应用场景的公告
征集范围
本次拟征集重点领域,包括工业制造、城市治理、医疗健康、交通运输、现代农业、文化旅游、金融服务、生态环保、气象服务、应急管理、市场监管和生态经济等。
征集时间
2026年2月10日截止
联系方式
>>
信息链接
征集信息22
安庆市大数据资产运营有限公司关于公共数据资源授权运营合伙人招募公告(第一批)
征集时间
2026年2月13日17:00前
招募方向
面向城市治理、医疗健康、金融服务、交通运输、养老服务、文化旅游、特色农业、特色产业等8个领域
合作期限
本次合伙人合作期限为1年,以合同签订日期为准
合作模式
安庆市数产公司将与合伙人签订合作协议,明确双方的权利与义务。合伙人应在协议期内,按照“原始数据不出域、数据可用不可见”原则,在授权范围内对特定领域的公共数据进行产品开发、应用创新和市场推广,合作收益将基于贡献度进行合理分配,具体分配方式将在合作协议中明确。
联系方式
吴经理,15305564184
芦经理,15305564068
>>
信息链接
https://sjzyj.anqing.gov.cn/content/article/2004177552
征集信息23
【已结束】合肥市数据资源管理局关于公共数据资源授权运营机构遴选公告
征集时间
2026年2月5日10:30前
授权运营内容
采用整体授权模式
授权运营期限
运营期限为3年,续签期限不超过2年
联系方式
彭钢,联系电话:0551-63539762
>>
信息链接
https://sjzyj.hefei.gov.cn/fwdh/tzgg/18917219.html
征集信息24
【已结束】十堰市数据局关于公开征集十堰市市级公共数据资源授权运营机构的公告
征集时间
2026年2月6日17:30前
授权运营模式
原则上采取整体授权模式
授权运营范围
拟将市级党政机关、公共企事业单位依法履职或者提供公共服务过程中产生的具有利用价值的数据集合,授权符合条件的运营机构进行开发利用,并面向市场公平提供数据产品与服务。
授权运营期限
5年
联系方式
陈先生,电话:0719-8418660
>>
信息链接
http://www.shiyan.gov.cn/xxgk/zc_67263/xxgk_tzgg/202601/t20260127_4893497.shtml
征集信息25
【已结束】宜昌市数据局关于公开遴选宜昌市公共数据资源授权运营机构的公告
征集时间
2026年2月9日17:00前
授权运营模式
“整体授权”模式
授权运营期限
原则上不超过5年,具体以签订的授权运营协议为准
授权范围
根据公共数据资源分类分级标准和应用场景建设需要,纳入授权运营目录的全市各级、各类公共数据资源,在医疗、交通、教育、金融、物流等重点领域开展首批授权运营试点,根据公共数据资源开发利用需求逐步拓展授权运营场景。
联系方式
郭永胜,电话:0717-6851272
邮箱:yczwfwb2018@163.com
>>
信息链接
http://www.yichang.gov.cn/html/zhengwuyizhantong/zhengwuzixun/gongshigonggao/2026/0126/1074946.html
征集信息26
【已结束】阜阳市数据资源管理局关于公共数据资源授权运营机构遴选公告
征集时间
2026年1月29日10:00前
授权运营内容
采用整体授权模式,将全市纳入授权运营范围的公共数据资源授权符合条件的运营机构开展公共数据资源开发、产品经营和技术服务。
授权运营期限
本次授权自协议签订之日起3年
联系方式
陈工、李工,电话:0558-2198025
邮箱:fysjj0558@163.com
>>
信息链接
https://sgj.fy.gov.cn/Content/show/1273508.html
征集信息27
【已结束】金华市数据局关于征集金华市医疗健康分领域公共数据资源授权运营机构的通告
征集时间
2026年1月20日24时止
授权运营领域
医疗健康领域
授权运营期限
3年
联系方式
电话:0579-82469392
邮箱:chenwf@jinhua.gov.cn
>>
信息链接
http://www.jinhua.gov.cn/col/col1229441156/art/2026/art_88023476e5b94fd488945408aa7021c9.html
征集信息28
【已结束】定州市数据和政务服务局关于征集定州市公共数据授权运营机构的公告
征集时间
自本公告发布之日起至2026年3月3日止
联系方式
杨福强,联系电话:0312-2589013
>>
信息链接
http://dzs.gov.cn/col/1598581502444/2026/02/25/1771981665627.html
征集信息29
【已结束】嵊州市大数据发展管理中心关于征集嵊州市2026年公共数据资源授权运营应用场景及运营主体的公告
征集时间
自本公告发布之日起至2026年3月2日17点(5个工作日)
征集范围
优先面向政务金融领域
联系方式
孙老师,电话:0575-89308823
>>
信息链接
https://www.szzj.gov.cn/col/col1530087/art/2026/art_c81b8c90c44c4c76a51508ea92e3c0b2.html
征集信息30
【已结束】淳安县数据资源中心关于征集淳安县公共数据授权运营主体的通告
征集时间
2026年3月6日
授权范围
应急管理领域非禁止开放的公共数据
联系方式
电话:0571-89600090
邮箱:caxsjzyzx@126.com
>>
信息链接
https://www.qdh.gov.cn/col/col1289604/art/2026/art_75bae553b99b47d49be4528a1b721152.html
征集信息31
【已结束】东阳市大数据发展中心关于征集东阳市第二批公共数据资源授权运营主体和场景的公告
征集领域
文化旅游、交通运输
征集时间
自本通告发布之日起至2026年3月5日止
联系方式
电话:0579-88665597
>>
信息链接
https://www.dongyang.gov.cn/col/col1229891703/art/2026/art_baaecfb2960a40c4a4477558e2920fe5.html
征集信息32
【已结束】通城县政务服务和大数据管理局关于公开征集通城县公共数据资源授权运营机构意向的公告
征集时间
截至2026年1月29日
授权模式
采用整体授权模式
联系方式
程骞,电话:0715-4369008
邮箱:tcxdashujuzx@163.com
>>
信息链接
http://www.zgtc.gov.cn/xwzx/bmdt/202601/t20260122_4219846.shtml
征集信息33
【已结束】永嘉县公共数据资源授权运营协调小组办公室关于征集永嘉县交通运输领域公共数据资源授权运营场景的公告
征集时间
2026年1月22日24时
授权领域
优先征集交通运输领域场景
联系方式
电话:0577-67950981
邮箱:yjdsjglzx@139.com
>>
信息链接
http://www.zgtc.gov.cn/xwzx/bmdt/202601/t20260122_4219846.shtml
征集反馈信息
2026年1季度,通过对网上公开的“公共数据授权运营场景及主体征集反馈信息”进行不完全统计可知,浙江、湖北、湖南、江苏、山东、云南、安徽、山西8个省份公布了24条相关信息,其中浙江省发布了8条,占比超过40%,涵盖省本级、衢州市、杭州市、台州市、宁波市、嵊州市、义乌市、安吉县;湖北省发布了6条,占比25%,涵盖省本级、宜昌市、武汉市、襄阳市、大冶市、红安县;湖南省(省本级、长沙市)、江苏(宿迁市、苏州市)、山东(青岛市、济南市)、云南(玉溪市、西双版纳)各公布了2条;安徽省(省本级)、山西省(合肥市)各公布了1条。
从授权领域来看,聚焦与民生紧密相关、行业发展潜力显著和产业战略意义重大的医疗、金融、交通、城市治理等领域。从授权模式来看,以整体授权运营模式为主。从授权时间来看,多为3年,也有1年、2年及5年的期限。从授权单位来看,多为科技公司、数据公司,以及跟授权领域紧密关联公司。
反馈信息1
湖南省卫生健康委、湖南省医保局、湖南省药品监管局联合公开遴选省本级“三医”领域公共数据资源授权运营机构评审结果的公示
授权运营机构
湖南数据产业集团有限公司
授权运营范围
“三医”领域公共数据资源授权运营
反馈时间
2026年3月31日
>>
信息链接
https://wjw.hunan.gov.cn/wjw/xxgk/tzgg/202603/t20260331_33945909.html
反馈信息2
浙江省数据局关于公布浙江省教育科技人才一体发展相关场景公共数据资源授权运营机构的公告
授权运营机构
杭州技术转移转化中心有限公司(统一社会信用代码:91330100MAC31NAX35)
授权运营场景
“产教融合创新”场景
授权运营期限
3年
反馈时间
2026年3月24日
>>
信息链接
ttps://www.zj.gov.cn/col/col1229811465/art/2026/art_ca3d29fa2fa6445ba4824bc80f965871.html
反馈信息3
山西省数据局关于山西省省级公共数据资源授权运营一级运营主体公开遴选结果的公示
授权运营机构
山西云时代政务云技术有限公司
反馈时间
2026年3月13日
>>
信息链接
https://fgw.shanxi.gov.cn/tzgg/202603/t20260313_10079989.shtml
反馈信息4
湖北省数据局关于省本级公共数据资源整体授权候选运营机构名单的公示
授权运营机构
湖北大数据集团数据开发有限公司
授权运营范围
湖北省省本级公共数据资源,在不危害国家安全、公共利益,不侵犯商业秘密和个人隐私、个人信息权益的前提下,有序纳入授权运营范围。
授权运营期限
5年
反馈时间
2026年2月27日
>>
信息链接
反馈信息5
衢州市数据局关于公布金融服务领域公共数据资源授权运营机构的通告
授权运营机构及场景
华信永道(北京)科技股份有限公司—“住房公积金信用赋能”
衢州市数据科技有限公司—“衢e保电子保函服务”
浙江信安数智科技有限公司—“个人授信评估助手”
授权运营期限
3年
反馈时间
2026年3月24日
>>
信息链接
https://www.qz.gov.cn/col/col1229418432/art/2026/art_2f0d0a3366824b9b9e921620c398212f.html
反馈信息6
杭州市数据资源管理局关于公布金融领域公共数据授权运营机构的通告
授权运营机构
金投健康科技(杭州)有限公司(统一社会信用代码:91330102MA28090P7Q)
授权运营范围
金融领域
授权运营场景
基于不动产登记等公共数据的尽职调查赋能应用场景
授权运营期限
3年
反馈时间
2026年3月20日
>>
信息链接
https://www.zj.gov.cn/col/col1229811465/art/2026/art_0d32cb70f77e46f59b8fa7e7acf143dd.html
反馈信息7
宜昌市数据局关于宜昌市公共数据资源授权运营机构遴选结果的公示
授权运营机构
宜昌大数据集团有限公司
授权运营范围
宜昌市公共数据资源整体授权运营机构候选单位
反馈时间
2026年3月20日
>>
信息链接
http://www.yichang.gov.cn/html/zhengwuyizhantong/zhengwuzixun/gongshigonggao/2026/0320/1076112.html
反馈信息8
台州市数据局关于公布台州市公共数据资源分领域授权(工业制造领域)运营机构的通告
授权运营机构
台州市数字集团有限公司
授权运营范围
台州市公共数据资源分领域授权(工业制造领域)运营机构
授权运营期限
3年
反馈时间
2026年3月16日
>>
信息链接
https://www.zjtz.gov.cn/col/col1229859090/art/2026/art_79aa2cbedc0d4edbaa6a4d3bce5a3123.html
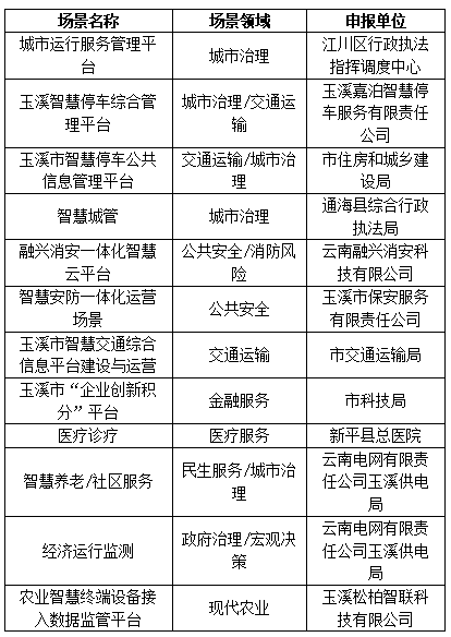
反馈信息9
玉溪市数据局关于发布公共数据授权运营应用场景清单的公告
授权运营机构及场景
本次发布的《玉溪市公共数据授权运营应用场景清单(第一批)》共包含12个应用场景,涵盖城市治理、交通运输、金融服务、医疗健康、公共安全、民生服务、现代农业等重点领域。
反馈时间
2026年3月13日
>>
信息链接
反馈信息10
宿迁市楚润数据集团有限公司关于宿迁市公共数据授权运营开发主体第二批次征集结果的公示
授权运营机构
授权运营期限
1年
反馈时间
2026年3月13日
>>
信息链接
反馈信息11
长沙市大数据中心关于长沙市公共数据资源授权运营机构公开遴选结果的公示
授权运营机构
长沙数字集团有限公司为长沙市公共数据资源整体授权运营机构
反馈时间
2026年3月10日
>>
信息链接
http://sjzyj.changsha.gov.cn/zfxxgk/fdzdgknr/qtfdxx/tzgg/202603/t20260310_12332920.html
反馈信息12
宁波市数据局关于公布市水利行业领域公共数据资源授权运营机构的公告
授权运营机构
宁波弘泰水利信息科技有限公司(统一社会信用代码:913302057930021440)
授权运营范围
水利行业领域水利金融服务、水利交通协同、水文专业技术支撑、水利工程安全服务等场景公共数据资源授权运营活动
授权运营期限
2年
反馈时间
2026年2月28日
>>
信息链接
http://dsjj.ningbo.gov.cn/col/col1229578992/art/2026/art_caf2d97656bbdad8d5856ce834d37736.html
反馈信息13
苏州数智科技集团有限公司关于苏州市公共数据授权运营第二批次开发主体征集结果的公示
授权开发主体
经公开征集、申请、专家评审等环节,确定第二批次开发主体共40家,具体为:
反馈时间
2026年2月13日
>>
信息链接
反馈信息14
合肥市数据资源管理局关于公共数据资源授权运营机构遴选结果公示
授权运营机构
合肥市大数据资产运营有限公司
授权运营期限
3年
反馈时间
2026年2月6日
>>
信息链接
https://sjzyj.hefei.gov.cn/fwdh/tzgg/18919637.html
反馈信息15
西双版纳州数据局关于确定西双版纳州公共数据资源授权运营机构的公告
授权运营机构
西双版纳国有资本投资运营集团有限公司(西双版纳州大数据有限公司)
授权运营模式
整体授权
授权运营期限
3年
反馈时间
2026年1月28日
>>
信息链接
https://www.xsbn.gov.cn/xsbnzfgw/12575.news.detail.dhtml?news_id=2973518
反馈信息16
武汉市公共数据资源授权运营主体遴选评审结果公示
授权运营机构
武汉数据集团有限公司
反馈日期
2026年1月15日
>>
信息链接
https://home.wuhan.gov.cn/tzgg_93641/202601/t20260115_2711644.shtml
反馈信息17
青岛市大数据发展管理局关于2025年度青岛市公共数据资源授权运营情况的公告
授权运营机构
青岛数据集团有限公司
授权运营范围
青岛市行政区域内县级以上人民政府持有的公共数据资源,涉密数据和有明确要求不能授权运营的数据除外。
授权运营模式
整体授权
授权运营期限
5年
反馈时间
2026年1月14日
>>
信息链接
http://dsj.qingdao.gov.cn/xwzx/tzgg/202601/t20260114_10468096.shtml
反馈信息18
襄阳市数据局关于确定襄阳市公共数据资源授权运营机构的公告
授权运营机构
襄阳数字产业集团有限公司
授权运营模式
整体授权
授权运营期限
5年
反馈时间
2026年1月9日
>>
信息链接
http://www.xiangyang.gov.cn/zxzx/zxgg/202601/t20260112_3940631.shtml
反馈信息19
济南市大数据局关于对济南市公共数据资源授权运营机构进行公示的通知
授权运营机构
济南大数据集团有限公司
中荣国投智慧城市建设有限公司
济南财金数字科技有限公司
山东政保通信息科技有限公司
北京地纬赛博科技有限公司
山东中测信息技术有限公司
深圳深度国际数据科技有限公司
泰山新基建投资运营(山东)有限公司
山东省征信有限公司
济南千行智汇数据科技有限公司
北方健康医疗大数据科技有限公司
济南科金信息技术有限公司
中诚易联(北京)健康科技有限公司
山东高速信息集团有限公司
授权运营模式
整体授权
授权运营期限
2年(自授权运营协议签订之日起算)
反馈时间
2026年1月7日
>>
信息链接
https://jndsj.jinan.gov.cn/col38857/art/2026/art_38857_4898295.html
反馈信息20
嵊州市大数据发展管理中心关于公布嵊州市金融领域公共数据授权运营场景和运营机构的通告
授权运营机构
嵊州市数智城市建设有限公司(统一社会信用代码:91330683MAC9ETBC02)
授权运营范围
金融领域
授权运营场景
政务金融融合服务应用场景
授权运营期限
3年
反馈时间
2026年3月27日
>>
信息链接
https://www.szzj.gov.cn/col/col1530087/art/2026/art_aef16e16a2b842d9b80bba1f2e60e7a4.html
反馈信息21
义乌市数据管理中心关于公布义乌市交通运输领域公共数据资源授权运营机构的通告
授权运营机构
义乌市陆港信息技术有限公司(统一社会信用代码:91330782MA2E93NU2Y)
授权运营范围
义乌市交通运输领域
授权运营场景
“物流企业评级服务”场景
授权运营期限
3年
反馈时间
2026年3月16日
>>
信息链接
https://www.yw.gov.cn/col/col1229187644/art/2026/art_55ea4dc29d90f1d58d79b04300dc4349.html
反馈信息22
安吉县数据局关于公布安吉县交通运输(AI智慧出行服务)领域公共数据资源授权运营单位的通告
授权运营机构
浙江文澜信息发展有限公司(统一社会信用代码为91330523704473893N)
授权运营场景
基于城市视频数据的“AI+城市”物理世界感知与决策大模型场景
授权运营期限
3年
反馈时间
2026年1月23日
>>
信息链接
https://www.anji.gov.cn/xxgk/bmxxgk/xzwbsjj/fdzdgknr/gggs/art/2026/art_1c6d9df6b5bc4d67bb78c2e32f59eebf.html
反馈信息23
大冶市公共数据资源授权运营机构公开征集评审结果公示
授权运营机构
湖北鄂东数字集团有限公司
反馈时间
2026年1月19日
>>
信息链接
http://www.hbdaye.gov.cn/zfxxgk/fdgknr/tzgg1/202601/t20260120_1301495.html
反馈信息24
红安县政务服务和大数据管理局关于公共数据资源授权运营机构遴选评审结果公示
授权运营机构
红安县大数据产业发展有限公司
反馈时间
2026年1月12日
>>
信息链接
http://www.hazf.gov.cn/zwgk/public/6636844/1673952.html
本文根据网上公开资料整理,如有侵权,请联系删除。欢迎转发,转发时请注明出处,谢谢!
