- 发布机构: 爱分析, 智慧城市行业
- 发布日期:2021-2-1
报告简介
报告趋势一:政策推进,智慧城市建设持续发展
国家发改委从数字化与技术的角度对智慧城市进行明确定义,即智慧城市是运用物联网、云计算、大数据、空间地理信息集成等新一代信息技术,促进城市规划、建设、管理和服务智慧化的新理念和新模式;
智慧城市是典型由政策驱动的领域。智慧城市在2012年正式开始试点工程,2012-2016 年处于探索阶段,于2014年智慧城市上升为国家战略。2016 年,建设智慧城市正式被确认为国家重点工程,智慧城市发展进入推进阶段;
报告趋势二:政务服务进入技术应用落地期
目前,智慧应用是政务服务建设的关键,而打破“信息孤岛”,优化业务流程,实现数据共享,是实现智慧应用的前提;
政府全面推进政务服务“一网通办”,实现群众办事“最多跑一次”。通过“试点-复制一运营”的建设逻辑,政府已开展试点业务先行建设。目前,政务服务全面进入技术应用的落地期:
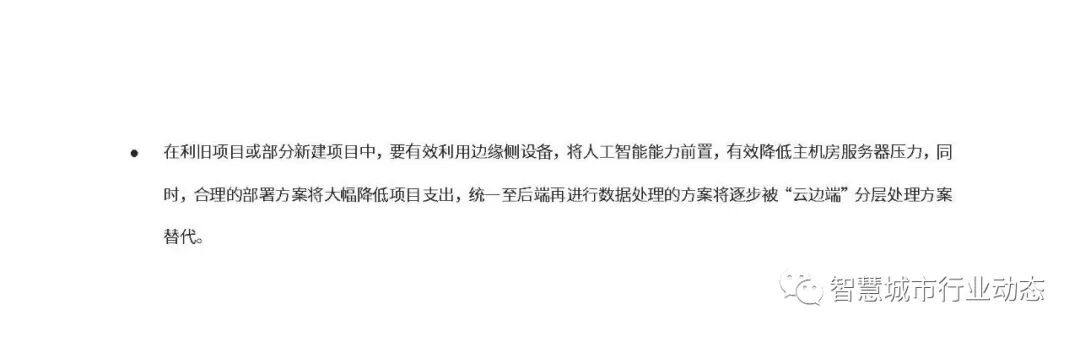
政务云支撑智能应用落地。目前,整体政务云建设正处于从“政务上云”向“云上应用”的转型期;
报告趋势三:数据驱动,一体化赋能,城市治理再升级
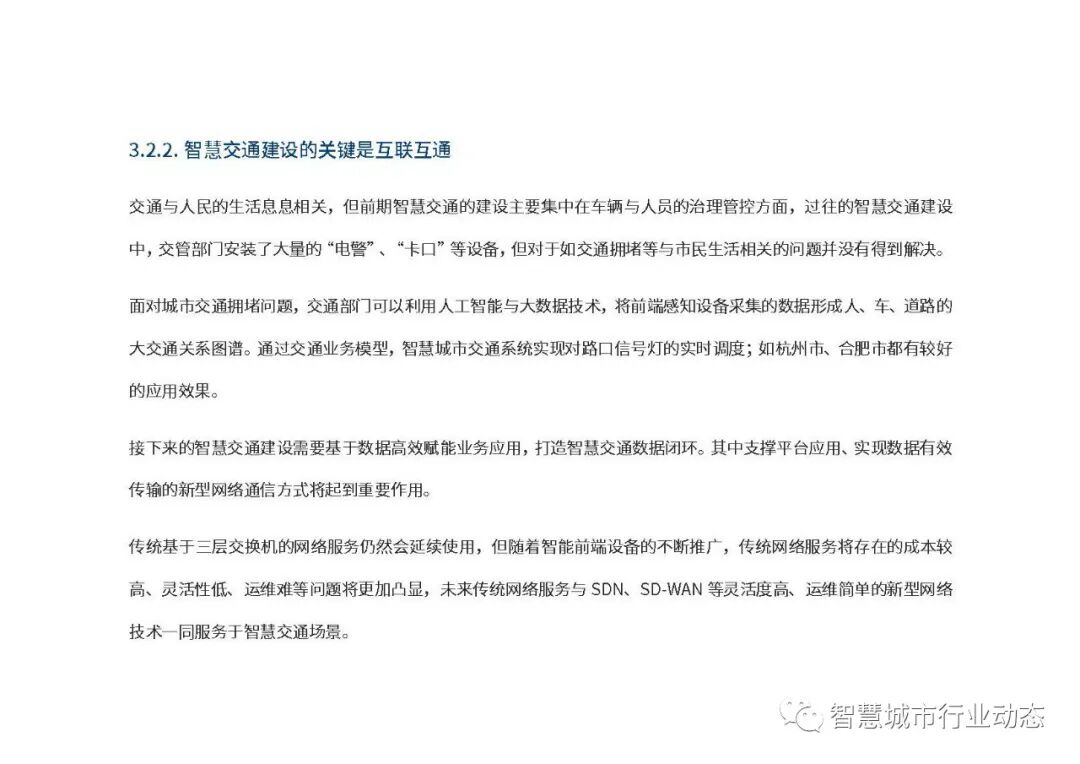
城市治理一直以来都是智慧城市建设的重点领域,在智能化、数字化手段赋能后,治理水平将更加高效精准;
针对部分建设成熟的业务场景,如安防、交通等,场景内的软硬件一体化解决方案能力将决定项目的实施周期与应用效果;
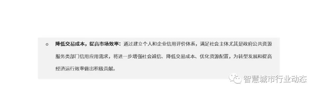
数据资源将成为驱动城市治理乃至智慧城市发展的核心能力,基于数据资源打造的城市大数据平台将成为智慧城市的赋能中心,支撑应用层业务。
