各镇人民政府(街道办事处)、园区管委会,市有关单位:
《东莞市关于深化“一网通办2.0”建设 加快数智赋能政务服务效能提升的工作方案》经市人民政府同意,现印发给你们,请认真贯彻执行。
东莞市政务服务和数据管理局
2026年3月11日
东莞市关于深化“一网通办2.0”建设 加快
数智赋能政务服务效能提升的工作方案
为贯彻落实党中央、国务院决策部署,持续推进政务服务标准化、规范化、便利化建设,结合我市实际,制定本工作方案。
一、总体目标
2026年底前,“企莞家”平台功能进一步强大、品牌效应进一步强化;所有惠企政策实现“快申快享”,平均审核时限降幅超50%、资金拨付时限压减超70%,推出“免申即享”事项不少于50个;国务院“一件事”重点事项全部落地、稳定运行,新增不少于4个东莞特色“一件事”;全程网办率不低于94%,不少于100个高频事项线上线下办理进度全程网上可查;打造不少于6个“人工智能+政务服务”应用场景;市镇两级政务服务效能全面提升;通过“每周一题”工作机制,市镇两级解决不少于200个疑难问题。
二、构建“企莞家”线上线下企业服务体系2.0
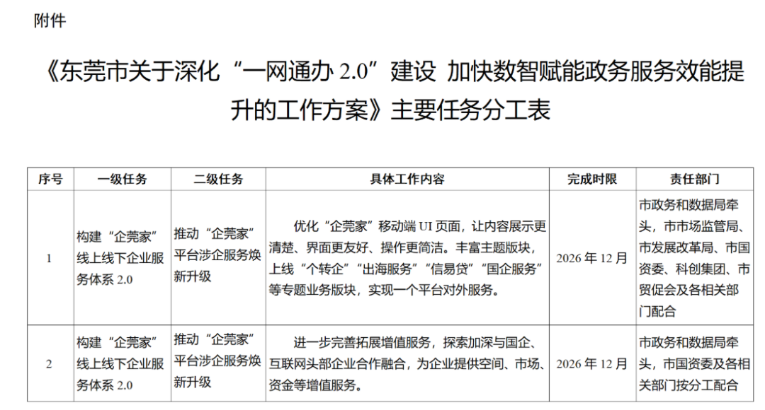
(一)推动“企莞家”平台涉企服务焕新升级。优化“企莞家”移动端UI页面,让内容展示更清楚、界面更友好、操作更简洁。丰富主题版块,上线“个转企”“出海服务”“信易贷”“国企服务”等专题业务版块,实现一个平台对外服务。进一步完善拓展增值服务,探索加深与国企、互联网头部企业合作融合,为企业提供空间、市场、资金等增值服务。
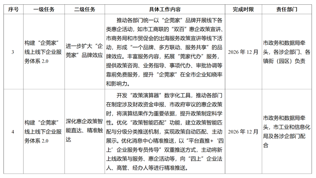
(二)进一步扩大“企莞家”品牌效应。推动各部门统一以“企莞家”品牌开展线下各类惠企活动,如市工商联的“双百”惠企政策宣讲、市商务局和市贸促会的出海服务政策宣讲等线下活动,形成“一个品牌、多方联动、服务共享”的品牌效应。丰富服务内容,拓展“莞家代办”服务,提供政策咨询、业务指导、事项代办、审批协调等靠前免费服务,提升“企莞家”在全市企业知晓率和影响力。
(三)深化惠企政策智能直达、精准触达。开发“政策演算器”数字化工具,推动各部门在制定涉及财政资金申报、市政府审议的惠企政策时,将演算结果作为重要依据,提升政策制定科学性。优化“政策智能匹配”功能,建立政策智能匹配与分级分类推送机制,实现政策自动匹配、主动展示。优化消息中心精准推送,以“平台直推+‘四上’企业服务专员传导”双重推送方式,主动将新上线政策与服务、惠企活动等,向“四上”企业法人、高管、经办人等进行精准推送。
(四)实施政策兑现“快申快享”“免申即享”攻坚。全年上线“免申即享”事项超50个,依申请类惠企事项市级审批时限压缩至25个工作日内。全市平均审批时长降幅超50%,资金拨付时间压缩至20个工作日内,全市平均拨付时间压减超70%。
三、持续推进“高效办成一件事”
(五)上线更多“一件事”。健全“高效办成一件事”重点事项常态化推进机制,按照国家、省有关要求,3月实现2025年度国办第二批“一件事”重点事项全部上线,10月实现2026年度国办第一批“一件事”重点事项对外提供服务,开展2026年度国办第二批“一件事”工作。聚焦产业促进、人才支撑、社会保障、民生帮扶等领域探索打造不少于4个东莞特色“一件事”。
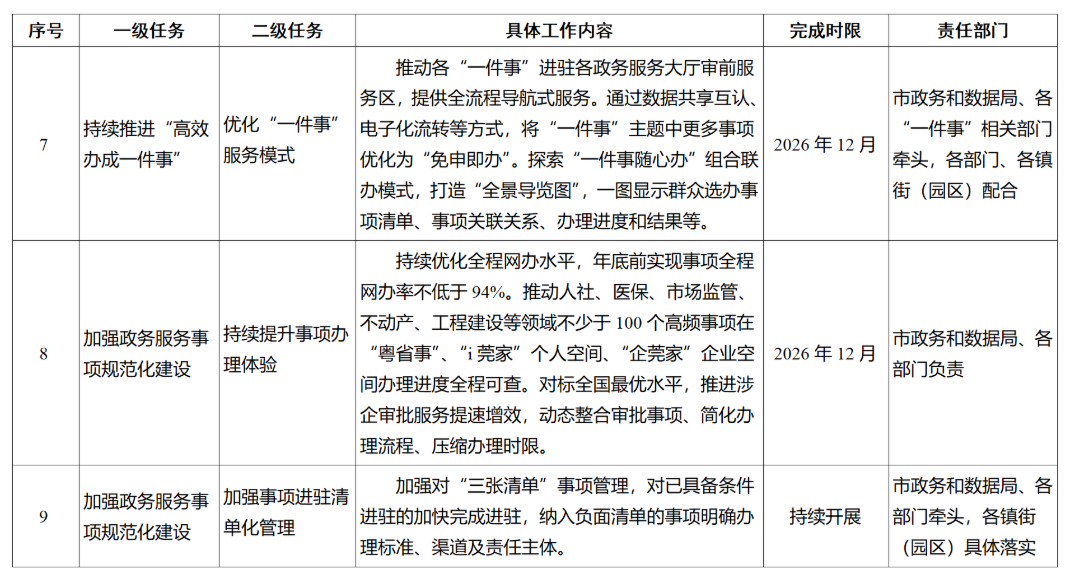
(六)优化“一件事”服务模式。推动各“一件事”进驻各政务服务大厅审前服务区,提供全流程导航式服务。通过数据共享互认、电子化流转等方式,将“一件事”主题中更多事项优化为“免申即办”。探索“一件事随心办”组合联办模式,打造“全景导览图”,一图显示群众选办事项清单、事项关联关系、办理进度和结果等。
四、加强政务服务事项规范化建设
(七)持续提升事项办理体验。持续优化全程网办水平,年底前实现事项全程网办率不低于94%。推动人社、医保、市场监管、不动产、工程建设等领域不少于100个高频事项在“粤省事”、“i莞家”个人空间、“企莞家”企业空间办理进度全程可查。对标全国最优水平,推进涉企审批服务提速增效,动态整合审批事项、简化办理流程、压缩办理时限。
(八)加强事项进驻清单化管理。加强对“三张清单”事项管理,对已具备条件进驻的加快完成进驻,纳入负面清单的事项明确办理标准、渠道及责任主体。通过数据对碰、人工抽查等方式对未按清单要求进驻事项加强监测,杜绝“体外循环”,严格落实“一门集中”“一窗通办”要求。
(九)持续监控事项退件率。完善事项退件率监测方式,细化退件原因责任划分标准,精准定位并解决审查要点不全、未落实一次性告知等问题。依托审前服务、智能预审为办事人进行“办事体检”,减少因办事情形不符、办事材料不全导致退件的情况,力争一次办成,退件率保持不高于10%。
(十)加强事权标准化规范化管理。落实“事权包干管理”制度,动态跟踪委托事项实施情况,协调解决镇街承接难问题。组织市级部门依法依规通过“授权”“委托”“内部调整”形式开展事权动态调整工作,为市级部门、镇街(园区)承接部门精准履职提供法治保障。
五、进一步提升基层政务服务效能
(十一)进一步开展基层“飞行”指导。分组分片区持续开展“飞行”指导,探索以短期驻点等指导方式进行深层“把脉问诊”,提升基层政务服务规范。常态化开展部门和基层业务协调会,及时发现并解决市镇收审标准不统一问题。鼓励镇街探索打造“政务+”服务品牌,提供本地化、多样化政务服务体验。
(十二)完善“全周期”培训闭环机制。构建“集中培训+跟岗学习+技能竞赛”的多元培训体系,围绕高频业务、礼仪规范、人员管理等开展专题集中培训,以点带面统一服务标准。启动全市窗口跟岗轮训行动,实现三年内完成基层政务服务窗口人员100%轮训;组织开展全市政务服务窗口人员技能大赛。
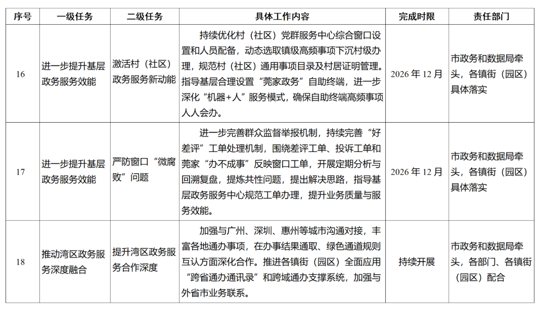
(十三)激活村(社区)政务服务新动能。持续优化村(社区)党群服务中心综合窗口设置和人员配备,动态选取镇级高频事项下沉村级办理,规范村(社区)通用事项目录及村居证明管理。指导基层合理设置“莞家政务”自助终端,进一步深化“机器+人”服务模式,确保自助终端高频事项人人会办。
(十四)严防窗口“微腐败”问题。进一步完善群众监督举报机制,持续完善“好差评”工单处理机制,围绕差评工单、投诉工单和莞家“办不成事”反映窗口工单,开展定期分析与回溯复盘,提炼共性问题,提出解决思路,指导基层政务服务中心规范工单办理,提升业务质量与服务效能。
六、推动湾区政务服务深度融合
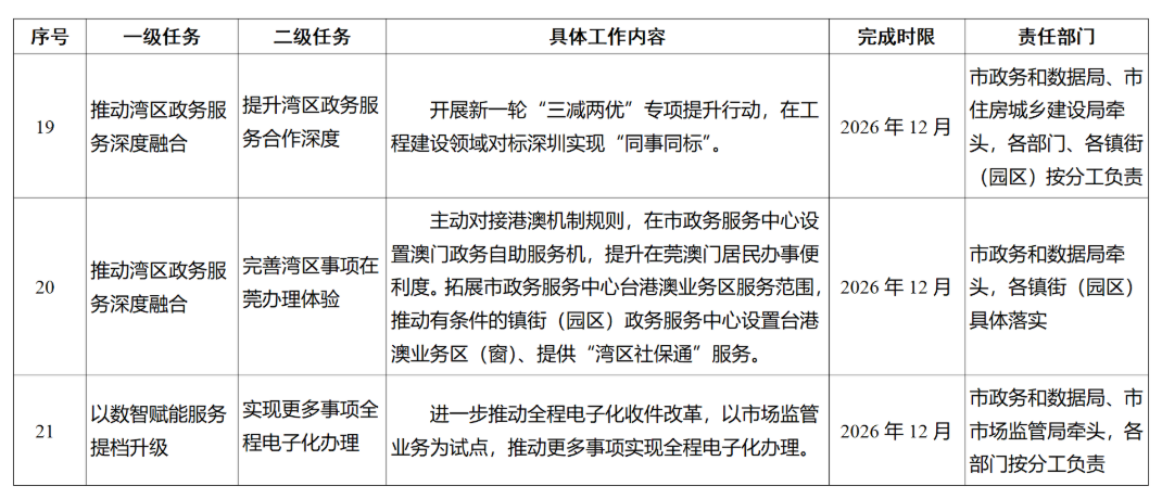
(十五)提升湾区政务服务合作深度。加强与广州、深圳、惠州等城市沟通对接,丰富各地通办事项,在办事结果通取、绿色通道规则互认方面深化合作。推进各镇街(园区)全面应用“跨省通办通讯录”和跨域通办支撑系统,加强与外省市业务联系。开展新一轮“三减两优”专项提升行动,在工程建设领域对标深圳实现“同事同标”。
(十六)完善湾区事项在莞办理体验。主动对接港澳机制规则,在市政务服务中心设置澳门政务自助服务机,提升在莞澳门居民办事便利度。拓展市政务服务中心台港澳业务区服务范围,推动有条件的镇街(园区)政务服务中心设置台港澳业务区(窗)、提供“湾区社保通”服务。
七、以数智赋能服务提档升级
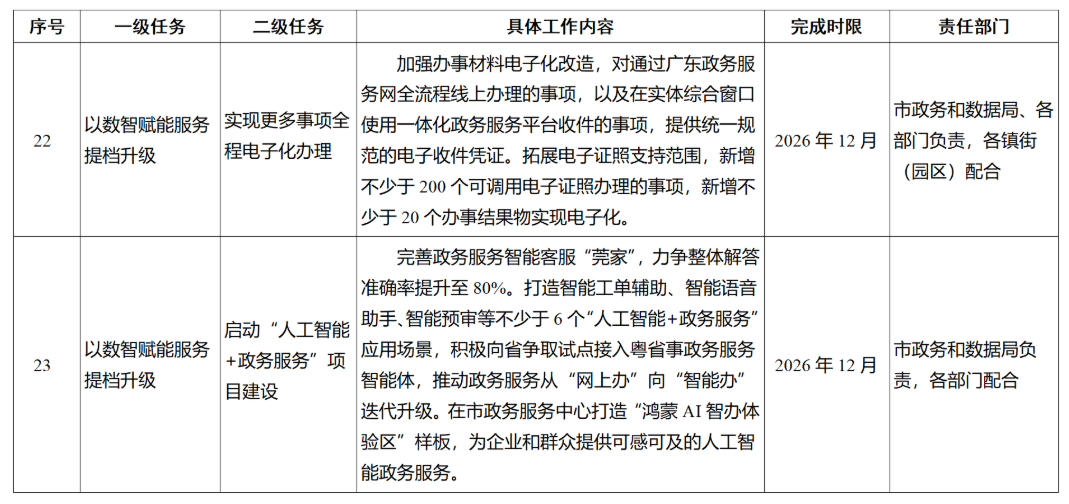
(十七)实现更多事项全程电子化办理。进一步推动全程电子化收件改革,以市场监管业务为试点,推动更多事项实现全程电子化办理。加强办事材料电子化改造,对通过广东政务服务网全流程线上办理的事项,以及在实体综合窗口使用市一体化政务服务平台收件的事项,提供统一规范的电子收件凭证。拓展电子证照支持范围,新增不少于200个可调用电子证照办理的事项,新增不少于20个办事结果物实现电子化。
(十八)启动“人工智能+政务服务”项目建设。完善政务服务智能客服“莞家”,力争整体解答准确率提升至80%。打造智能工单辅助、智能语音助手、智能预审等不少于6个“人工智能+政务服务”应用场景,积极向省争取试点接入粤省事政务服务智能体,推动政务服务从“网上办”向“智能办”迭代升级。在市政务服务中心打造“鸿蒙AI智办体验区”样板,为企业和群众提供可感可及的人工智能政务服务。
八、擦亮“即接即办+莞民声”服务品牌
(十九)持续畅通群众诉求反馈渠道。整合“东莞随手拍举报”“智网人人拍”“一键找城管”等渠道服务能力,以“i莞家”小程序为核心渠道,构建统一便捷的全域文明建设“随手拍”,实现民意诉求“一端反映、一网归集”。依托全市政务服务统一知识库,创新设立“热线+综窗”融合岗团队,提供线上线下同质同源服务。应用智能IVR,科学应对话务高峰,确保话务接通率不低于95%。
(二十)构建标准化办理体系。聚焦12345热线诉求全流程,完善受理、分派、办理、评价、监督等环节分级分类标准,制定异常诉求办理规范,完善多维评价标准。优化12345热线平台信息化建设,将工单办理标准化流程嵌入热线平台功能模块,实现工单流转自动匹配规则、时限智能预警、全程数据留痕,诉求办理全过程可溯,严防超时未办、应办未办、形式办结等问题,提升工单办理质量。
(二十一)协同部门高效解决诉求。以最小颗粒度编制诉求事项目录、权责、实施等“三清单”,并实行动态管理。应用智能派单技术,推动80%以上的工单实现“秒级”直达承办部门。建立“镇街吹哨、部门报到”工作机制,镇街(园区)需市级协调事项通过12345热线平台发起呼叫,职能部门协同响应、高效处置。持续落实“每周一题”调度,市镇两级全年调度解决不少于200个疑难问题。
九、保障措施
各部门、各镇街(园区)要结合自身实际,统筹协调本系统上下级单位扎实推进各项任务。市政务和数据局要紧盯各项任务落实情况,协调各单位聚力攻坚、解决堵点难点,确保改革举措落地见效。
附件:《东莞市关于深化“一网通办2.0”建设 加快数智赋能政务服务效能提升的工作方案》主要任务分工表
