各州、市人民政府,省直各委、办、厅、局,中央驻滇有关单位:
为贯彻落实《国务院办公厅关于印发第十次全国深化“放管服”改革电视电话会议重点任务分工方案的通知》(国办发〔2022〕37号)精神,经省人民政府同意,现将《云南省贯彻第十次全国深化“放管服”改革电视电话会议重点任务分工方案》印发给你们,请认真贯彻执行。
各地各部门贯彻执行情况,请于2022年12月15日前报省政府办公厅(联系人及电话:邱娟 0871—63662983)。
云南省人民政府办公厅
2022年11月21日
(此件公开发布)
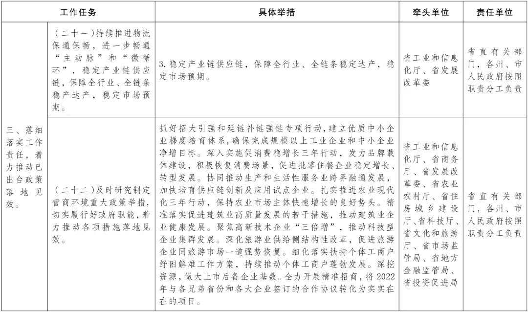
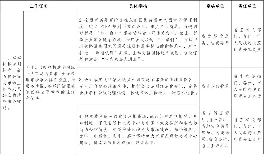
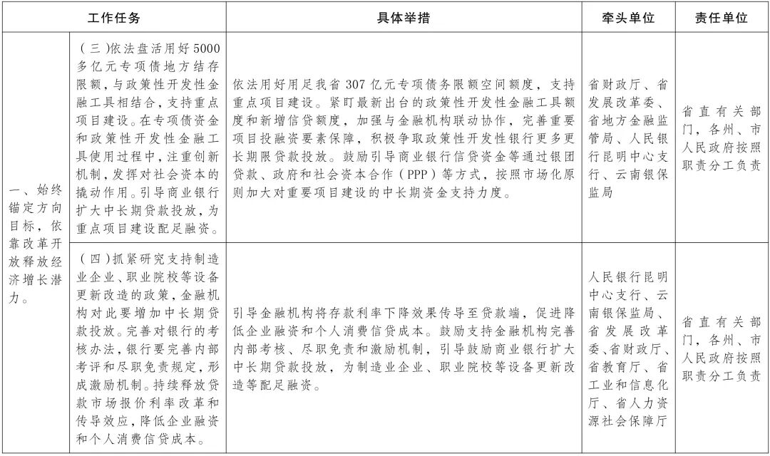
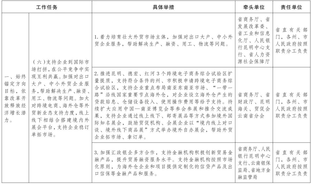
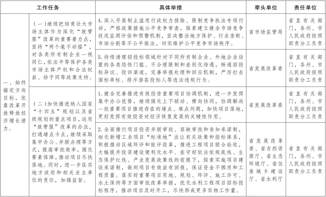
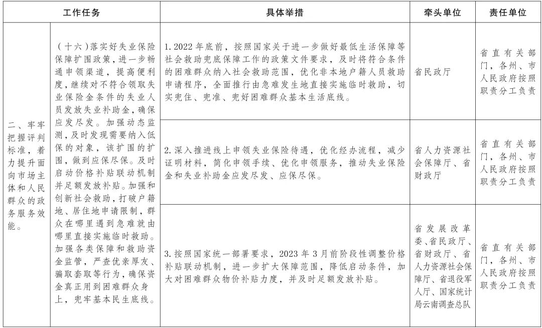
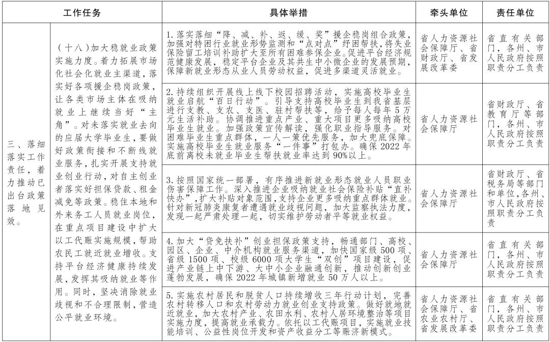
云南省贯彻第十次全国深化“放管服”改革电视电话会议重点任务分工方案
