各区市场监管局,临港新片区市场监管局,市局机关各处室、机场分局、执法总队,市药品监管局,各事业单位:
现将《上海市市场监督管理局营商环境创新试点实施方案》印发给你们,请结合实际认真贯彻落实。
上海市市场监督管理局
2022年2月17日
上海市市场监督管理局营商环境创新试点实施方案
为贯彻落实党中央、国务院和市委、市政府关于优化营商环境的决策部署,紧紧围绕新发展理念、构建新发展格局,打造稳定公平透明、可预期的法治化营商环境,根据《国务院关于开展营商环境创新试点工作的意见》《上海市营商环境创新试点实施方案》,结合本市市场监管工作实际,制定本实施方案。
一、总体要求
(一)指导思想
以习近平新时代中国特色社会主义思想为指导,全面贯彻党的十九大和十九届二中、三中、四中、五中、六中全会精神,以推动高质量发展为主题,以制度创新为核心,进一步转变政府职能,一体推进简政放权、放管结合、优化服务改革,统筹深化“一网通办”“一网统管”建设,推动有效市场和有为政府更好结合,促进营商环境迈向更高水平,更大激发市场活动和社会创造力。
(二)主要目标
着力培育壮大市场主体,聚焦市场主体关切,持续开展营商环境攻坚突破,高标准深化“证照分离”改革,加快构建简约高效、公正透明、宽进严管的准入准营规则,完善市场主体退出制度。经过3—5年的创新试点,着力打造市场化、法治化、国际化的一流营商环境。
二、重点任务
(一)着力打造公平竞争的市场环境
1.促进区域间要素自由流动。推进“一照多址”“一证多址”等改革,便利企业扩大经营规模,除涉及公共安全和人民群众生命健康的领域外,符合条件的本市企业在其住所所在行政区域范围内、法定住所之外从事经营活动,可自主申请办理经营场所备案,登记机关向企业发放《经营场所备案通知书》,企业可以免于办理分支机构登记。
2.优化市场主体准入退出机制。优化完善新型市场准入机制,对标国际规则,推进外商投资企业登记经营范围与准入前国民待遇加负面清单管理制度高效衔接。畅通市场主体退出渠道,完善注销企业“一窗通”网上服务平台功能,提高注销登记便利水平。拓展简易注销登记适用范围,降低市场主体退出成本。
3.维护公平竞争秩序。加强和改进反垄断与反不正当竞争执法。加强涉企收费重点领域和关键环节监管,依法查处乱收费行为,推进共建协作机制。认真贯彻落实市场监管总局工作要求,对以政府名义出台的政策措施进行公平竞争审查会审,建立重大政策文件三级把关制度。
(二)着力打造便捷高效的政务环境
1.精简优化审批服务。推进市局许可业务审批系统与本市“一业一证”服务系统对接,做好“一业一证”有关许可业务指导。全面落实“两个免于提交”,推进减环节、减材料、减费用、减时限、减跑动,更加便利企业办事。
2.提升在线服务能级。聚焦开办企业“一窗通”用户使用感受,着力优化提升系统使用体验。推进电子营业执照深度应用,拓展电子营业执照应用领域。完善“一网通办”线上帮办服务制度,推动企业服务整体数字化转型。
3.抓好业务流程再造。持续完善企业高频变更联办“一件事”改革举措,强化系统衔接和业务协同,提升企业和群众办事满意度。协同完成本市新增的“多元化解矛盾纠纷一件事”“既有多层住宅加装电梯一件事”“个人股权变更一件事”改革项目。
(三)着力打造开放包容的涉外营商环境
1.推进CCC免办便利化举措。试行“CCC免办自我承诺便捷通道”措施,对符合条件的申请企业报请市场监管总局在“CCC免办管理系统”中开通便捷通道。企业通过自我承诺、自助填报、自动获证,零等待便捷获取CCC免办证明。
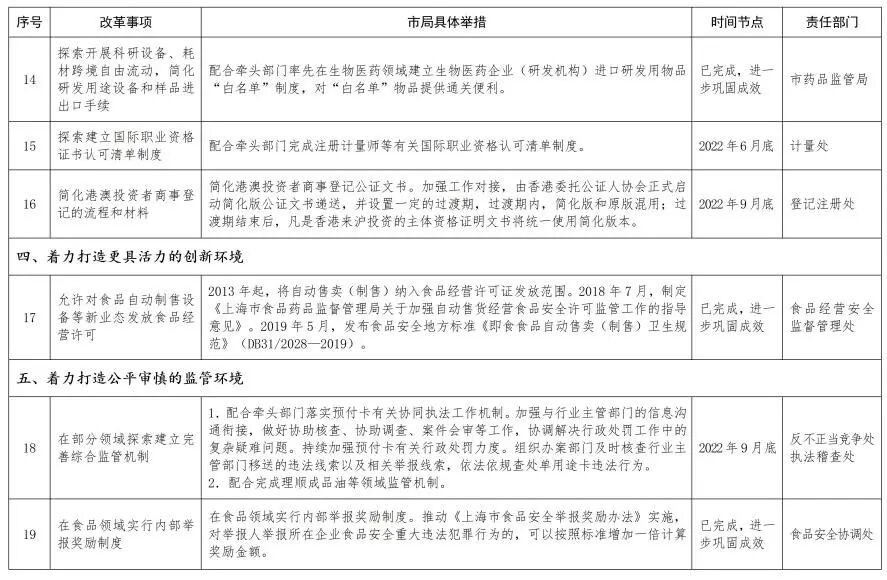
2.优化外资企业和国际人才管理服务。简化港澳投资者商事登记的流程和材料。在不直接涉及公共安全和人民群众生命健康、风险可控的领域,配合完成国际职业资格证书认可清单制度建立。
(四)着力打造更具活力的创新环境
支持市场主体提升创新能力。在符合相关法律法规规定的前提下,在充分研究论证和开展风险评估的基础上,对新产业、新业态涉及的市场监管事项探索制度政策创新,着眼培育市场主体,激发市场活力和社会创造力。
(五)着力打造公平审慎的监管环境
1.探索开展综合监管改革。坚持放管结合、并重,进一步加强和规范事中事后监管,落实监管责任,健全监管规则,创新监管方式。以“高效管好一件事”为目标,依托政务服务“一网通办”“一网统管”,配合开展好综合监管“一件事”改革试点,最大限度减少对市场主体正常生产经营活动的干扰。
2.建立包容审慎的监管方式。探索柔性监管模式,以公平监管促进公平竞争,以包容审慎监管激发创新创业活力,推动市场轻微违法违规免罚清单优化升级,研究建立不予实施行政强制措施清单。
3.提高监管精准性和有效性。健全监管规则,创新监管方式,完善事中事后监管,深入推进“双随机、一公开”监管、“互联网+监管”和信用风险分类监管。探索建立适合本市市场监管需要的、通用型和专业型相结合的企业信用风险分类指标体系,提高监管精准性。加强市场监管重点领域信用监管,在食品领域推行内部举报奖励制度。
(六)着力打造优质普惠的企业全生命周期服务
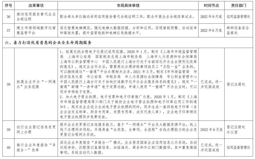
1.优化企业高频事项服务。在企业登记注册领域积极拓展无纸全程电子化登记适用范围,推动无纸全程电子化登记从企业设立向企业变更、注销领域延伸。大力推广电子营业执照应用。推行企业年报“多报合一”改革。
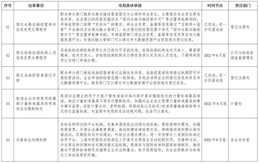
2.加强企业政策支持和服务。简化检验检测机构人员信息变更办理程序,取消企业建立的用于开展计量校准或对其内部开展非强制检定的计量标准器具核准,相应计量标准器具不再实行强制检定。配合做好水路运输经营者固定办公场所发生变化、主要股东发生变化等信息共享,配合做好洗染经营者登记注册信息共享。完善政企沟通机制,加强政策宣贯,听取市场主体的反映和诉求。
(七)着力打造创新引领的制度高地
1.支持浦东新区全方位先行先试。支持浦东新区充分利用地方立法优势,探索建立商事主体登记确认制;探索创新市场主体退出改革举措,在浦东新区先行试点市场主体除名制度;探索实行市场准营承诺即入制,提升市场主体准入准营便利度。
2.支持临港新片区高水平制度型开放,研究设立经营者集中反垄断审查受理和咨询专窗,在企业兼并、重组、收购、新设合营的经营者集中申报流程中,为经营者提供咨询服务。
(八)着力打造协同高效的营商环境合作示范区
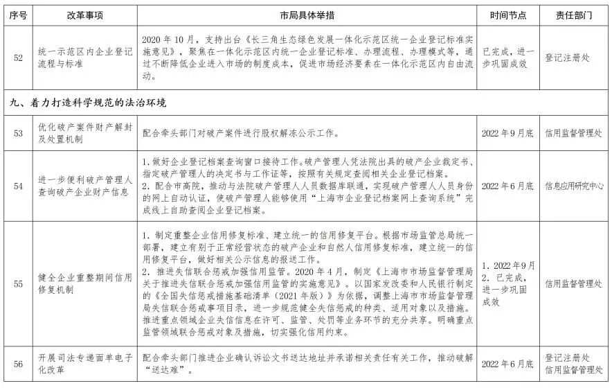
推动长三角区域营商环境一体化发展。聚焦在一体化示范区内统一企业登记标准、办理流程、办理模式等,通过不断降低企业进入市场的制度成本,促进市场经济要素在一体化示范区内自由流动。
(九)着力打造科学规范的法治环境
建立健全营商环境法规体系。助力推进营商环境相关的地方性法规、政府规章、规范性文件的立改废释工作,优化破产案件财产解封及处置机制,健全企业重整期间信用修复机制等。依法保护各类市场主体的合权权益,梳理政府对企业依法依规作出的承诺事项。严格规范公正文明执法,提升执法水平。
三、组织保障
(一)加强组织领导
各责任部门深化思想认识,强化责任担当,明确要求,科学把握改革时序、节奏、步骤,认真落实各项改革清单事项举措,推动创新试点工作走深走实。
(二)加强制度落实
按照要求,扎实推进营商环境创新试点工作,坚持“放管服”并重,深化政务服务“一网通办”改革,持续优化营商环境,推动各项改革举措尽快落地见效,让改革红利更多、更公平地惠及广大市场主体。
(三)加强数据支撑
促进数据资源共享,完成与国家统一政务数据平台及系统的对接工作,扩大场景应用,提升数据汇聚、治理、开放和开发利用能力,推进全生命周期数据治理,实现更大范围、更高效率的数据资源互通互享和深化应用。
(四)加强宣传推广
将营商环境宣传纳入市局宣传工作重点,提升市场监管部门优化营商环境的感知度和影响力。开展营商环境和涉企政策宣传解读,及时宣传报道优化营商环境创新试点的实践和成效,加强优化营商环境法律政策宣传。
